近日,“CAR-T之父”Carl June团队在Science子刊Science Advances上杂志发表了一项临床前新研究,研究人员在部分切除肿瘤后,在小鼠的手术伤口上使用了一种含有人类CAR-T细胞的独特凝胶,最终表明:CAR-T细胞疗法也可能改善实体瘤手术治疗的结果。相关研究结果被国内外媒体广泛关注。

研究人员报告说,几乎所有情况下,CAR-T细胞都能有效摧毁术后剩余的癌细胞,使小鼠能够存活下来,否则它们就会因肿瘤的复发而死亡。
近年来,越来越多的研究探讨CAR-T免疫细胞对实体瘤根治术后患者存活率的影响,并且相继有研究成果输出。此前日本研究团队在Anticancer Res.杂志上发表了辅助性免疫细胞治疗结合全身治疗对实体肿瘤根治术后患者存活率的影响结果[2],总共涉及了141名患者,表明辅助免疫细胞治疗联合其他全身治疗可能为实体瘤患者提供生存益处。

这些研究让人们看到CAR-T治疗血液瘤之外的癌症种类的潜力,更是让人们对CAR-T治疗癌症有了新的认知,为临床癌症治疗的方案提供新思路。
CAR-T细胞疗法杀伤术后残余肿瘤细胞
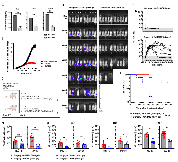
发表在Science Advances这项研究中,研究人员将CAR-T细胞疗法应用于两种难以治疗的癌症:三阴性乳腺癌(缺乏乳腺癌的三种主要标志)和人类胰腺导管癌(胰腺癌的最常见形式)。研究人员在老鼠身上植入了肿瘤,这种肿瘤会产生一种叫做间皮素的蛋白质。然后,采用手术切除部分肿瘤,并在一些小鼠体内植入识别间皮素的CAR-T细胞,在另一些小鼠体内植入识别不同蛋白质的CAR-T细胞。结果显示,接受抗间皮素CAR-T细胞的小鼠被治愈,而其他小鼠则没有,证明了植入的CAR-T细胞通过识别肿瘤来破坏残余肿瘤细胞,从而达到治愈的目的。

图片来自参考文献[1]
耶鲁大学癌症中心的肿瘤学家Michael Hurwitz博士没有参与这项研究,他在《Medical News Today》中表示:这是一项非常有趣的研究,它涉及一种新的方法来防止癌症在手术切除后复发。这个想法是注入经过改造的免疫细胞,这些细胞可以识别癌细胞表面的一种蛋白质,并杀死它们,以摧毁手术后可能留下的任何残余肿瘤细胞。且CAR-T细胞被植入一种叫做纤维蛋白凝胶的东西时,使得CAR-T细胞保持在肿瘤切除的部位。
加州圣约翰癌症研究所肿瘤学家Dr. Parvin Peddi也没有参与这项研究,他在《Medical News Today》采访中表示“CAR-T疗法是一种免疫疗法,它已被批准用于一些淋巴瘤和白血病患者,但尚未对所谓的“实体”癌症如乳腺癌或胰腺癌患者进行测试。虽然这是对小鼠的早期研究,但结果是有趣的。”

Saul Priceman是The City of Hope的副教授,曾因研究CAR-T疗法在前列腺癌中的应用而获得NCCN基金会青年研究员奖,他也没有参与这项研究,他在《Medical News Today》采访中表示“我们知道在许多情况下,手术无法为患有局部但侵袭性疾病的患者提供一劳永逸的治疗结果。这项研究拓宽了CAR-T细胞疗法的潜力,该疗法使用纤维蛋白凝胶靶向局部疾病,结合初级癌症治疗方案,包括手术,以获得更持久的结果。我期待在临床试验中对这种CAR-T细胞疗法进行研究。”
141名实体瘤患者术后接受免疫细胞辅助治疗
另外一项针对实体瘤手术后接受辅助性CAR-T疗法的研究同样值得关注,这就是上面提到的发表在Anticancer Res.杂志上的研究[2],一共纳入141名患者,研究给予活化的T淋巴细胞和/或树突状细胞疫苗结合的全身辅助治疗对实体肿瘤(肺癌、胃癌、胰腺癌、结直肠癌和乳腺癌)根治术后患者存活率的影响。
此研究探讨患者总体生存率(OS)和无病生存期(DFS)与年龄、绩效状态(PS)评分、临床分期、组织学、治疗策略(手术、化疗、分子靶向治疗、内分泌治疗和放射治疗)、免疫细胞治疗类型等因素的相关性,其中OS定义为从最初的免疫细胞治疗到死亡的时间长度,DFS定义为因任何原因复发的时间长度。
经过为期10年的随访,最终表明辅助免疫细胞治疗联合其他全身治疗可能会为实体瘤患者提供生存获益,但可能是因为参与这项研究的每种癌症患者数量很少,因此后续有必要扩大病例数才能了解到真实的疗效。

[2]Kaplan-Meier分析实体肿瘤全分析集的总存活率(A)和无病存活率(B)
小结与展望
CAR-T细胞疗法是从人体血液中收集T细胞,在实验室环境中对它们进行修饰,然后将它们作为“活药”回输给病人。目前,已有8种针对不同类型血液癌症的CAR-T细胞疗法获得批准,为患者提供了新的希望。
手术可以有效治愈尚未扩散的实体瘤癌症。然而,外科医生很难确定哪里是肿瘤的终点,哪里是健康组织的起点。因此,由于残留的微小肿瘤细胞,许多类型的癌症在手术后会复发。为了解决这个问题,在最近发表的研究中已经有研究人员采用CAR-T细胞疗法治疗术后剩余的肿瘤组织,以消除残留的癌细胞。正如Saul Priceman所言:期待更多的临床试验对CAR-T细胞疗法治疗实体瘤进行研究。随着研究的不断开展,未来CAR-T免疫细胞治疗有望为实体瘤的治疗提供更多的帮助。
参考文献:
[1]
https://www.science.org/doi/10.1126/sciadv.ade2526
https://www.medicalnewstoday.com/articles/car-t-cell-therapy-may-eliminate-tumor-cells-missed-by-surgery
[2]
Takimoto R, Kamigaki T, Okada S, Ibe H, Oguma E, Goto S. Efficacy of
Adjuvant Immune-cell Therapy Combined With Systemic Therapy for Solid
Tumors. Anticancer Res. 2022;42(8):4179-4187.
本文为知识性科普,仅供学习、交流,请勿用作商业用途。







