随着人口老龄化、城镇化及工业化进程、经济水平的不断提速,老龄人口、亚健康人群、慢病人群基数不断扩大,人们期望通过储存健康的免疫细胞,在未来10-20年用以补充因疾病和衰老减少的自身免疫细胞。在此背景下,国内顶尖行业研究大数据库及内容平台头豹研究院,从免疫细胞存储的业务流程出发,通过分析全行业的发展现状以及主要市场参与者的竞争情况,展开对行业未来发展前景的展望,并以此发布了《2023年中国免疫细胞存储行业研究报告》。

免疫细胞是指参与免疫应答或与免疫应答相关的细胞,在人体内承担免疫监视、免疫防御和免疫自稳作用;根据是否为人体内生来具有而被分为特异性及非特异性免疫应答细胞。
特异性免疫应答细胞指的是人出生后,机体与外来微生物接触后才获得的一类细胞,也称后天免疫或获得性免疫,例如通过接种疫苗使机体获得抗感染的能力;这类细胞包括了单核细胞、巨噬细胞、中性粒细胞、NK细胞以及树突状细胞。非特异性免疫应答细胞则是人体内生来就有的细胞,也称天然免疫或固有免疫,例如炎症反应等;这类细胞包括了树突状细胞、T细胞以及B细胞。
免疫细胞治疗行业的发展打开上游存储环节的发展空间
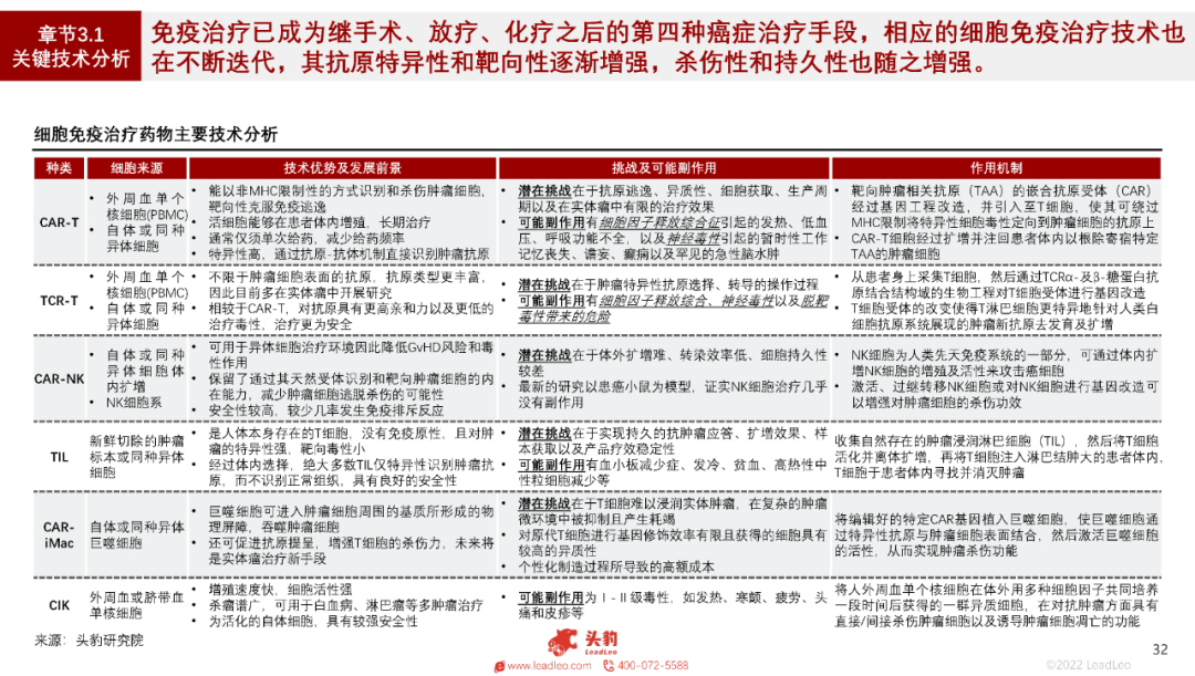
从免疫细胞存储行业所处的全产业链看,上游为细胞采集、运送、检测及入库环节,中游环节则进行免疫细胞产品的制备,产品最终运送至以综合三甲医院、保险公司等为主体的市场应用终端。由于免疫治疗已成为继手术、放疗、化疗之后的第四种癌症治疗手段,相应的细胞免疫治疗技术也在不断迭代。
从先进临床研究方向的技术手段看,目前全球已有基于CIK、NK、TIL等技术的理论研究,细胞治疗技术的不断迭代,使抗原特异性和靶向性逐渐增强,杀伤性和持久性也随之增强。
从目前临床进展最快的技术手段看,2022年全球共有2,754种细胞治疗药物研发管线,相较于2021年的2,030种,增长了26.3%;其中CAR-T疗法是当前临床进展最快的细胞疗法的研究类型,2022年共有1,432种,占到总量的52.0%。
目前大部分CAR-T疗法处于临床早期,未来将展现出庞大的潜在市场增长潜力。从免疫细胞治疗的临床应用看,随着免疫细胞治疗技术的不断发展与迭代,其适应症也在不断拓展使得部分复发或难治性疾病得到有效治疗。
目前,免疫细胞治疗的临床应用主要在抗癌、抗病毒和抗衰老方面,临床成功案例多聚焦于癌症治疗,也是目前发展最为成熟的应用场景,而抗病毒和抗衰老的市场应用则处于基础研究向临床应用的过渡阶段。

由于免疫细胞治疗具有相对较小的毒副作用、可根据特定病人和病种开展个性化治疗、无耐药性,以及可在体外无限培育与繁殖免疫细胞等的优势,因此近年国家在细胞治疗产业的技术研究、科研转化应用的审批、生产全过程的质控与科技伦理要求等方面,不断推出利好政策以及行业规范政策。另外,在人口老龄化导致的慢性病患者基数的扩大、人们健康管理意识的增加、居民医疗可负担能力的提升、细胞治疗技术的迭代等因素影响下,免疫细胞治疗市场展现出广阔的市场前景,也将推动上游环节的免疫细胞存储行业的发展。
免疫细胞存储是指利用生物技术,从人体内提取一定数量的健康免疫细胞,经过检测认定,将其储存在-150℃至-196℃的深低温液氮罐中,以长期保持免疫细胞的活性和功能的一种业务。免疫细胞存储的主要产品及服务可分为新生儿免疫细胞存储、成人免疫细胞存储以及免疫细胞培养技术服务三类。前期顾客通过联系健康顾问进行咨询以定制服务方案,采集完80-200毫升的外周血后,通过冷链运输至检测制备环节,在经过分离筛选、质量检测以及洗涤分装后,制备好的免疫细胞将低温存储于生物样本库,最后则是对已入库冻存的免疫细胞产品进行监测管理。

免疫细胞存储环节在全产业链中的作用及发展趋势
从免疫细胞存储与治疗的市场壁垒看,存储环节由于免疫细胞存储机构数量众多,行业暂未形成统一标准,因此目前我国细胞库在政策框架、技术规范、产品标准、临床准入、评估指标、转化模式、伦理准则等方面亟需形成行业公式及国家标准。生产环节中则存在基础研究的临床转化与产业化困难以及设备等生产制造工艺的“卡脖子”难题,因此近年行业头部的生产制造商通过不断的收并购以及业务重组,具有了在开发产品中为生物制药企业提供相应的咨询服务能力,这些依托于免疫细胞存储形成的增值性服务为行业带来了较大的附加值提升空间。
由于临床研究与应用的成功率很大程度上取决于免疫细胞的数量与活性,细胞产品制备的失败或延迟可能导致受试者无法按计划接受治疗,其病情可能在产品制备期间恶化。另外,细胞存储环节中出现的细胞污染也将会直接影响产品的临床安全性,诱发长期或迟发性不良反应。因此,确保免疫细胞在分离、制备以及存储环节中的产品标准化、批次间差异性可确保最终临床治疗效果,这也将为生产制造技术、行业体系与标准以及企业业务发展模式指明发展道路。
从对行业技术发展的要求看,免疫细胞涉及了采集、处理和存储环节,包含了细胞冻存、复苏、转移等多个技术密集过程,而符合临床标准的产品质量与细胞活性、GMP标准有关,随着细胞分离及冷冻技术的迭代与发展,自动化设备利于实现产品的标准化操作,确保生产制备过程中的安全合规以及高质高效,因此市场对自动化、封闭性的生产操作给予了高度关注。从细胞分离技术看,正从传统人工操作向自动化技术变迁,有利于提高样本回收率,在密闭无菌的条件下可以安全地处理每个样本,以及在面对大规模样本时进行高效高速地处理。从细胞存储技术看,正从传统液氮罐模式向自动化细胞存储系统变迁,通过一体化自动冻存,为细胞存储带来因密闭设计、单存单取以及电脑操作所形成的样本安全性和可溯源性优势。
从对行业体系与标准建立的要求看,免疫细胞存储位于细胞治疗产业的上游,建立安全、规范、可追溯的细胞库管理流程,可确保后续细胞治疗过程中对人体的安全有效性以及操作过程中的合规性。中国免疫细胞存储市场目前暂未形成完整的行业标准,而行业标准和管理规范的缺乏会导致各细胞库之间以及细胞库与细胞制备机构、应用机构之间无法进行正常的评估和交流,不利于细胞治疗产业的专业化发展,从而导致社会资源的重复投入和浪费。
未来在政策的规范引导下,国内行业标准与体系的建立将减少临床应用的质量差异性,有利于推出更多符合安全合规性的产品,实现行业良性、有序竞争。目前全球市场多以AABB认证为公认的权威标准,该认证对质量控制的标准、工艺流程、文件管理、关于AABB的宣传均有规定,实行两年一复审制度。因此企业为获得AABB认证,首先要建立高标准的质量管理体系,达到质量控制的要求,同时还得建立达到要求的技术工艺体系。目前中国市场中,北科生物是中国大陆首家通过AABB认证的机构,已连续五次通过AABB复审;博雅干细胞自2012年通过了AABB认证以来,至今已连续10年通过了AABB标准认证。

从对企业存储体量及业务模式发展的要求看,目前免疫细胞存储在终端市场的渗透率较低,从存量市场看,受制于保险机构人员流失、原有业务同质化严重等因素,保险公司意在推出新兴业务,近年瞄准免疫细胞存储市场。以上海细胞治疗集团为例,集团自2018年与太平洋保险合作推出免疫细胞存储系列产品以来,其保险业务占集团全年业绩总量占比不断增加,目前保险公司是主要的终端市场机构。
再从增量市场看,免疫细胞存储业务只有部分应用于公立医院的肿瘤科,用于肿瘤的预防与预后,主要渗透市场在包括了私立医疗机构、美容机构等的民营医院。因人们对健康管理、美容抗衰需求的提高,业内出现了一批从美业转型至细胞存储的中小型企业,而传统干细胞企业为实现业务的可持续性与盈利增长,将公司业务逐步延伸与拓展至免疫细胞行业,同时部分企业也由单一的实验室液氮罐服务发展至规模化的生命银行/生物样本库,以满足不断增长的市场需要。
免疫细胞存储市场的竞争态势及优质企业露出
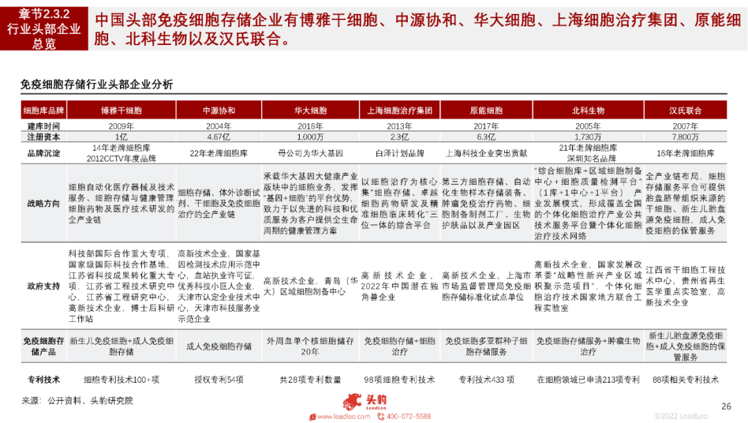
从影响免疫细胞存储消费市场的关键因素看,由于存储细胞的年限多在10-20年,因此拥有良好市场口碑以及综合实力的公司更易赢得消费者青睐,例如博雅干细胞、中源协和、北科生物以及汉氏联合等具有一定品牌积累以及完善的品牌矩阵的老牌细胞库在市场上具有更强号召力。同时,生物样本库的建设、运营、管理与维护是一项长期复杂的工程,样本安全、质量可控与信息追溯、智能便捷、经济低能耗是评价建库质量的重要标准,具有数字化布局、自动化智能化建库的企业更易受到消费者的青睐。因此,消费者在购买存储业务的时候多会考虑企业的品牌价值及声誉、建库质量,其次则会考虑细胞处理技术与细胞质量、存储价格以及服务辐射范围。

由于存储业务是免疫细胞治疗产业中发展最为成熟的环节,因此行业内参与者众多且市场竞争激烈,根据企业品牌价值及声誉、建库质量、细胞处理技术与细胞质量、存储价格以及服务辐射范围对中国整体市场进行划分,可划分为三大竞争梯队。

第一梯队的企业为最早进入市场者,以中源协和、博雅干细胞、北科生物为代表。这类企业凭借行业先发优势,已留存一定客户群体,渗透进更多终端市场场景,其地理辐射范围更广,业务覆盖多个省市,服务可及性更高,赢得行业发展红利。同时,这类先进入市场者向国内引入国际性行业规范,具有较高的建库质量,为整体市场规范化发展带来引导性作用。近年,为顺应市场发展与客户需要,通过技术与工艺的不断变革,拥有更先进的自动化细胞处理及存储技术设备,推动行业向自动化、智能化转变。
第二梯队的企业发展起步时间略晚,因此在市场获客群体上略显劣势。此梯队内以四川新生命、齐鲁细胞为代表,具有显著区域性特性,获得了当地的政策支持,因此凭借较强的地域发展优势带动了当地细胞产业的发展。
第三梯队则多为小型、新进入市场者或跨界转型类企业,这类企业多数拥有单一的存储业务,也有因市场需要从美业转型的跨界型企业,因此该类企业的质量参差不齐且业务模式多样。
报告全文:

























































