引言
研究发现,神经炎症作为抑郁的重要病理机制,不仅影响神经递质的代谢、突触可塑性和神经内分泌功能,还可能导致神经元损伤和神经网络的紊乱。这些复杂的相互作用使得抑郁的治疗变得更具挑战性。
2025年发表在《Brain Research Bulletin》上的一项研究,首次系统性地探讨了间充质干细胞来源的外泌体在预防脂多糖(LPS)诱导的小鼠抑郁样行为中的作用及其机制:
1. 抑制炎症:降低促炎因子,提升抗炎因子;
2. 调控胶质细胞:抑制小胶质细胞和星形胶质细胞的过度激活;
3. 抗氧化应激:提升抗氧化酶活性,减少自由基损伤;
4. 促进神经发生:保护海马新生神经元,增强神经可塑性。
这些效应共同作用,阻断了抑郁发生的关键通路,为外泌体作为预防和改善抑郁的新型策略提供了依据。
抑郁症,通常表现为持续的情绪低落、兴趣减退、精力下降、睡眠和食欲改变,严重时甚至可能出现自杀念头或行为。
据世界卫生组织预测,到2030年,抑郁症将成为全球疾病负担的首要原因。

目前常用的抗抑郁药主要包括传统药物(如SSRIs)和新型速效药物(如氯胺酮衍生物)。然而,这些药物存在明显局限性:传统药物起效慢,常有头痛、恶心、性功能障碍等副作用;新型药物则可能引起嗜睡、视力模糊、胃肠道不适等问题。更重要的是,两类药物均非对所有人都有效。
因此,开发新的预防和治疗策略,尤其是从炎症调控、神经保护等角度入手,成为当前研究的重点。
外泌体是一种直径约30150纳米的细胞外囊泡,几乎所有类型的细胞都能分泌。它们像是细胞之间的“快递包裹”,内部装载着蛋白质、RNA、DNA、脂质等生物活性物质,参与细胞间的信息传递和功能调控。
由于外泌体具有良好的生物相容性、低免疫原性和优秀的跨屏障能力(如血脑屏障),它们被视为疾病治疗和药物递送的理想载体。尤其是来源于间充质干细胞(MSCs)的外泌体,因其具有抗炎、抗氧化、促进组织修复等功能,已成为多种神经系统疾病的研究热点。
2025年发表在《Brain Research Bulletin》上的一项研究,首次系统性地探讨了间充质干细胞来源的外泌体在预防脂多糖(LPS)诱导的小鼠抑郁样行为中的作用及其机制,为我们理解抑郁症的预防和治疗提供了新的方向。

该研究由来自中国妇幼保健院和民族大学的研究团队完成,通过一系列行为学测试和分子生物学实验,评估外泌体对抑郁样行为、炎症水平、氧化应激和神经发生的影响。
研究者通过尾静脉四次将外泌体(浓度为1.4×10¹¹粒子/mL,200µl,每三天一次)注入LPS诱导的抑郁小鼠,并评估其对抑郁样行为的影响。结果表明,外泌体处理显著预防了LPS诱导的抑郁样行为,效果与常用抗抑郁药氟西汀相当。

机制一:抑制神经炎症
抑郁症与神经炎症密切相关。LPS作为一种强效炎症诱导剂,会激活大脑中的免疫细胞,释放大量炎症因子,破坏神经环路的平衡。
研究发现,LPS注射后,小鼠前额叶皮层和海马中炎症因子IL1β、TNFα、IL6的表达显著上升,而抗炎因子IL10下降。
外泌体干预则能逆转这一趋势,降低促炎因子,提升抗炎因子水平,恢复炎症平衡。

图片引用自文献1
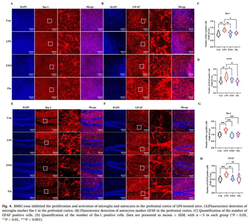
机制二:调控胶质细胞激活
小胶质细胞和星形胶质细胞是大脑中的主要免疫细胞。在抑郁状态下,它们被过度激活,释放更多炎症介质,进一步加剧神经损伤。
通过免疫荧光染色,研究团队发现LPS处理显著增加了前额叶和海马中Iba1+小胶质细胞和GFAP+星形胶质细胞的数量。而外泌体处理则能有效抑制这种激活状态,减少胶质细胞增生,从而减轻神经炎症。

图片引用自文献1
机制三:缓解氧化应激
氧化应激是抑郁症的另一大特征。炎症会引发大量自由基产生,导致脂质过氧化、蛋白质变性和DNA损伤。
研究人员检测了血清和海马组织中的氧化应激指标:
MDA(丙二醛,脂质过氧化产物)升高
NO(一氧化氮)水平上升
SOD(超氧化物歧化酶)和TAOC(总抗氧化能力)下降
外泌体干预能显著降低MDA和NO,提升SOD和TAOC,这些结果表明,外泌体通过减少LPS挑战小鼠前额皮层或海马组织中因神经炎症引起的胶质细胞数量,发挥了防止抑郁症发生的作用,说明其具有强大的抗氧化能力。

图片引用自文献1
机制四:促进神经发生
抑郁症的发病机制与关键脑区的神经发生障碍密切相关,尤其海马是情绪调节和记忆形成的核心脑区,其神经发生(新生神经元生成)能力在抑郁症中严重受损。Doublecortin(DCX) 是新生神经元的标志物。在抑郁症患者和动物模型中,海马等脑区内DCX阳性新生神经元的数量明显减少,这强烈表明神经发生受损。
研究显示,LPS处理显著减少了海马中DCX阳性细胞的数量,而外泌体处理则能有效保护这些新生神经元,促进神经再生和修复。结果表明,外泌体对海马神经元具有保护作用,有可能在防止抑郁症的发展中发挥作用。

图片引用自文献1
这些效应共同作用,阻断了抑郁发生的关键通路,为外泌体作为预防和治疗抑郁的新型策略提供了坚实依据。不过外泌体真正走向临床仍面临若干挑战,如标准化生产,临床验证等等。未来的研究应继续深入探讨MSC-Exos的具体作用机制,优化其制备和应用方法,最终实现从实验室到临床的转化。
小结
在当今社会,抑郁、焦虑已成为一个不容忽视的公共卫生问题,神经炎症作为抑郁症的重要病理机制,其复杂的相互作用使得抑郁症的治疗变得更具挑战性。单一靶点的药物治疗往往难以全面起效。这项研究不仅为我们理解抑郁症的机制提供了新视角,也为开发基于外泌体的新型抗抑郁策略奠定了科学基础。外泌体作为一种天然来源、多功能、低毒性的生物载体,通过调控炎症、氧化应激、神经发生等多个环节,展现出预防和治疗抑郁的巨大潜力。这些研究成果不仅深化了我们对外泌体介导的抑郁症预防的理解,也为临床转化提供了科学依据。
Liu et al. (2025). Exosome derived from bone marrow derived mesenchymal stem cells prevents LPSinduced depressive like behaviors. Brain Research Bulletin, 231, 111527.







