最近,《柳叶刀 - 健康长寿》的研究指出,大脑每天需至少10小时“保养”,涵盖睡眠、运动、饮食及社交休闲。睡眠不足、缺乏运动、饮食不规律及社交减少,正悄然加速大脑衰老,增加痴呆风险。
近年来的研究表明,间充质干细胞来源的细胞外囊泡(MSC-EVs),尤其是间充质干细胞外泌体可以突破血脑屏障,释放有益分子,逐渐成为护脑的一种全新策略。
(1)MSC-EVs可以绕过血脑屏障,并将其负载的分子(神经保护因子、免疫抑制蛋白和 microRNA等)输送到受损的多巴胺能神经元和脑浸润的炎性免疫细胞。
(2)MSC-EVs与神经干细胞外泌体相比具有多重优势,如来源广泛且获取便捷,免疫原性低,伦理争议少,神经营养作用强。
(3)MSC-EVs因其能够抑制炎性免疫细胞的激活,并增强产生多巴胺的神经元的活力和功能,成为治脑部健康一种有前途的干预方法。
最近,《柳叶刀 - 健康长寿》的研究指出,大脑每天需至少10小时“保养”,涵盖睡眠、运动、饮食及社交休闲。

然而,现实里许多人难以达到这一标准。社会结构、工作制度等因素导致“时间不平等”,使倒班工人、低收入者、女性照料者等群体陷入“时间贫困”,无暇顾及大脑健康。
睡眠不足、缺乏运动、饮食不规律及社交减少,正悄然加速大脑衰老,增加痴呆风险。压力、焦虑、抑郁等情绪问题也进一步侵蚀大脑健康。
根据中国睡眠研究会等机构在 2023 年公布的《中国睡眠大数据报告》,中国成年人失眠发生率为 38.2%,有睡眠障碍的人数高达 5.1 亿。

而这些问题的背后,不仅仅是大脑“休息”不够这么简单。
研究发现,睡眠障碍等跟大脑里的一些化学物质不平衡(比如5-羟色胺、γ-氨基丁酸)、压力反应系统过度激活,还有神经炎症都有关系[5]。
例如,睡眠剥夺通过激活小胶质细胞和星形胶质细胞,释放促炎因子(如TNF-α、IL-1β),引发海马区神经炎症,进而导致突触可塑性相关蛋白(PSD95、BDNF)表达下降。
间充质干细胞外泌体:保护大脑的新型生物科技
近年来,间充质干细胞来源的细胞外囊泡(MSC-EVs),尤其是外泌体的出现,为脑部健康提供了新的方向。在最新发布的研究中[1],研究人员揭示了MSC-EVs的多种神经保护机制:
MSC-EVs保护神经的多种机制:
穿越血脑屏障:MSC-EVs可穿透血脑屏障,将各种神经营养因子和免疫抑制因子递送至受损多巴胺能神经元,增强其活力和功能。
2. 调节小胶质细胞:MSC-EVs可减弱小胶质细胞驱动的炎症反应,并预防炎症诱导的多巴胺能神经元损伤。
3. 调节炎症因子:通过递送IL-10和TGF-β,抑制炎性细胞因子的产生(TNF-α和IL-6),并增加多巴胺、5-羟色胺及其代谢产物的产生。
4. 抑制细胞凋亡:MSC-EVs来源的Gli-1通过抑制特异性蛋白1(SP1)的激活,增强促凋亡Bax基因的表达,从而抑制多巴胺能神经元的凋亡。
5. 促进血管生成:通过激活脑内皮细胞中的SMAD3和p38/MAPK信号通路,促进血管网络的生长,改善向受损多巴胺能神经元的血流。
6. 携带保护性miRNA:MSC-EVs携带的多种具有神经保护和免疫调节能力的miRNA,可调节基因表达,防止细胞凋亡,并促进多巴胺能神经元的恢复力。
间充质干细胞外泌体VS神经干细胞外泌体:优势对比
间充质干细胞外泌体是目前大脑健康领域被应用得最广泛的一类外泌体,与神经干细胞外泌体相比,具有多重优势[1]:

1. 来源广泛且获取便捷
间充质干细胞外泌体可从多种组织中获取,包括骨髓、脐带、胎盘组织、 脂肪组织和月经血等,而神经干细胞外泌体的来源相对有限。
2. 免疫原性低
间充质干细胞外泌体具有低免疫原性,适合异体使用,不易引起免疫排斥反应。而神经干细胞外泌体可能面临更大的免疫排斥风险。
3.伦理争议少
与神经干细胞外泌体相比,间充质干细胞外泌体取自成体组织,伦理争议较低。
5.神经营养作用强
间充质干细胞外泌体含有的神经营养因子较神经干细胞外泌体更多,表明其神经营养效应可能更强。
临床表明:间充质干细胞外泌体逆转多巴胺丢失,改善睡眠障碍
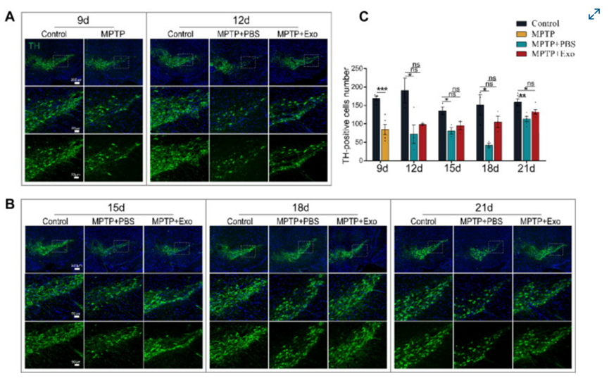
一项动物研究证实[2],鼻内给药后,脐带来源的MSC-EVs很容易穿过血脑屏障,主要在SNpc中积累。
这些MSC-EVs被嗅觉和多巴胺能神经元进行内吞,增加了嗅球神经元的活性,并逆转了SNpc中多巴胺能神经元的丢失。(如下图所示,绿色荧光标记多巴胺能神经元,可见MSC-Evs治疗后多巴胺能神经元密度明显增加)

图片来自文献 [2]
另一项研究表明[3], MSC-EVs可以通过影响海马神经元的磷脂组成和胆固醇代谢来显著改善PD小鼠的运动、学习和记忆能力。
此外,动物实验显示[4],MSC-EVs治疗的PD大鼠的总睡眠时间、慢波睡眠时间和快波睡眠时间延长,这表明MSC-EVs通过恢复昼夜节律相关基因表达来显著改善PD大鼠的睡眠障碍。
小结
间充质干细胞来源的细胞外囊泡(MSC-EVs)作为一种创新的无细胞干预策略,其穿越血脑屏障的能力、低免疫原性、多靶点作用机制以及改善睡眠障碍的额外益处,使其成为极具前景的治疗工具。展望未来,随着在规模化生产、标准化与质量控制等核心挑战上取得突破,MSC-EVs不仅有望成为脑部健康的全新策略,更可能引领神经退行性疾病的精准医疗新时代,为全球数千万患者带来希望!
参考文献:
[1] Volarevic A, Harrell CR, Arsenijevic A, Djonov V, Volarevic V. Therapeutic Potential of Mesenchymal Stem Cell-Derived Extracellular Vesicles in the Treatment of Parkinson's Disease. Cells. 2025;14(8):600. Published 2025 Apr 16. doi:10.3390/cells14080600
[2] Huang W, Zhang T, Li X, et al. Intranasal Administration of Umbilical Cord Mesenchymal Stem Cell Exosomes Alleviates Parkinson's Disease. Neuroscience. 2024;549:1-12. doi:10.1016/j.neuroscience.2024.04.010
[3] Xu X, Li Z, Zuo H, Chen H, Gui Y. Mesenchymal stem cell-derived exosomes altered neuron cholesterol metabolism via Wnt5a-LRP1 axis and alleviated cognitive impairment in a progressive Parkinson's disease model. Neurosci Lett. 2022;787:136810. doi:10.1016/j.neulet.2022.136810
[4]Li Z, Li Y, Xu X, Gu J, Chen H, Gui Y. Exosomes rich in Wnt5 improved circadian rhythm dysfunction via enhanced PPARγ activity in the 6-hydroxydopamine model of Parkinson's disease. Neurosci Lett. 2023;802:137139. doi:10.1016/j.neulet.2023.137139
[5] Patel D, Steinberg J, Patel P. Insomnia in the Elderly: A Review. *J Clin Sleep Med*. 2018;14(7):1017-1024. doi:10.5664/jcsm.7172 .







