本文重点摘要
新生儿缺氧缺血性脑损伤是导致婴幼儿死亡和长期神经残疾的主要原因,现有唯一的有效疗法——治疗性低温(TH),其保护作用仍存在局限。近日,一项发表于国际权威期刊的研究为这一临床困境带来了突破性思路:
(1)研究人员创新性地采用鼻腔给药方式,将脐带间充质干细胞作为“细胞快递”精准递送至损伤大脑,既可独立起效,更能与低温疗法协同,产生1+1>2的神经保护效应。
(2)鼻滴间充质干细胞,通过释放一系列活性因子,不仅能显著抑制高达75%的炎症反应,还将脑灰质损伤面积减少了42%,同时促使神经再生能力提升2倍以上。
(3)更关键的是,联合疗法成功突破了传统6小时的治疗时间窗,即使在损伤10天后干预,仍能有效修复大脑,为错过早期治疗的患儿带来了新的希望。
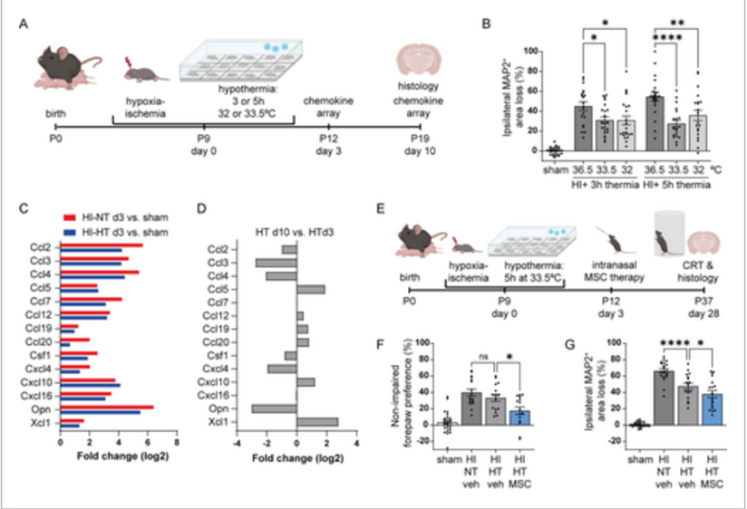
当新生儿因缺氧缺血导致脑损伤,留给医生的黄金救治窗口往往只有短短6小时。传统治疗性低温疗法疗效也有限。如何突破这一治疗瓶颈?
最新发表在《Annals of Neurology》 上的研究[1],带来了一项新的解决方案:研究者进行动物实验创新性地将脐带来源的间充质干细胞通过鼻腔给药,送达受伤的大脑。令人惊喜的是,这种方法不仅单独使用时效果显著,更能与低温疗法强强联合,产生 1+1>2 的协同效应,为无数患者点燃了新希望。

鼻滴间充质干细胞,
24小时内遍布全脑,发挥修复作用
为了验证新疗法的可行性,研究团队首先构建了标准的新生儿缺氧缺血脑损伤小鼠模型。随后,研究者将带有荧光标记的脐带间充质干细胞,像滴鼻剂一样,通过鼻腔给予受伤的小鼠。那么,这些细胞是如何进入大脑的呢?

神奇的人体自有其通道。研究人员发现,损伤后的大脑会“呼救”,释放出CCL2、CCL3等趋化因子信号。而干细胞表面则“装备”了对应的CCR1、CCR2等受体。就像听到了准确的GPS导航,干细胞通过 “嗅神经-脑脊液”通路,在给药后短短2小时内就抵达了大脑的嗅球区域,并在24小时内均匀分布到全脑,精准“奔赴”损伤现场。
抵达现场的干细胞,并非通过自身变成神经元来直接替代受损细胞。它们更像一个高度智能的微型药厂,通过释放一系列活性因子,实施双线救援:
干细胞释放活性因子,发挥修复作用
1、抗炎“消防”:在炎症前线,干细胞分泌的HGF、IL-1RA等因子,能强力抑制过度激活的小胶质细胞(大脑中的免疫细胞)。实验显示,这使小鼠脑内的炎症标志物 IBA1+面积减少了62%,促炎因子TNF-α的分泌降低了75%,为大脑扑灭了致命的“炎症之火”。
2. 促再生“重建”:在修复后方,干细胞释放的GCSF、LIF等神经营养因子,则扮演了“建筑师”的角色。它们创造了有利于神经再生的微环境,使神经干细胞分化为成熟神经元的数量增加了2.3倍,新生神经元的复杂程度也显著提升[1]。
鼻滴干细胞:从功能改善到脑结构保护
这种双管齐下的修复机制,最终转化为了实实在在的疗效。研究通过严谨的剂量摸索发现,0.5×10⁶个干细胞便能显著改善小鼠的感觉运动功能。
而更高剂量(2.0×10⁶)的治疗,则带来了更深刻的脑结构保护,将MAP2阳性的灰质损伤面积减少了42%。这意味着,关键的脑组织得到了有效留存。

更令人鼓舞的是,研究证实了不同捐赠者来源的干细胞,其治疗效果差异不显著。这一发现为未来标准化、规模化生产细胞药品奠定了关键基础,让疗法更具可推广性。
鼻滴干细胞联合低温疗法,打破“时间窗”魔咒
当前低温疗法最大的局限之一,就是必须在损伤后6小时的“黄金时间窗”内启动,这在实际临床中往往难以保证。而这项研究最具临床意义的突破正在于此:干细胞疗法与低温疗法联用,不仅效果叠加,更能极大延长治疗窗口。

图片来自文献[1]
实验表明,即使在损伤10天后再进行干细胞干预,依然能减少39% 的脑损伤体积。“低温保护”+“干细胞修复” 的组合,将远期脑灰质保留率从单纯低温的58%,显著提升至74%,为错过早期治疗的患儿提供了宝贵的二次机会[1]。
小结
这项研究为我们勾勒出一幅未来新生儿脑损伤治疗的崭新图景:当新生儿发生缺氧缺血时,医生不仅可以启动低温保护,还能通过鼻腔滴入“修复细胞”。这些细胞像一支智能特种部队,沿着神经通路精准潜入大脑,一边扑灭炎症,一边重建神经网络。即使患儿转诊延误,这道“细胞保险”依然能发挥作用。
从脐带中提取的间充质干细胞,因其来源丰富、免疫原性低、增殖能力强,一直是再生医学的明星。如今,鼻内给药这一无创、便捷、可重复的方式,有望推动其更为广泛的临床应用转化。
参考文献:
[1] de Theije CGM, De Palma ST, Vaes JEG, et al. Intranasal Wharton's Jelly-Derived Mesenchymal Stem Cell Therapy, Alone or in Conjunction With Therapeutic Hypothermia, Alleviates Neonatal Hypoxic-Ischemic Brain Injury in Mice. Ann Neurol. 2025;98(6):1380-1394. doi:10.1002/ana.78000







