本文重点摘要
文献表明,间充质干细胞外泌体可有效干预过敏性呼吸系统疾病,通过调节免疫平衡、抑制炎症、修复气道上皮,从根源缓解症状。具体如下:
外泌体作为间充质干细胞的核心功能载体,可有效调节机体免疫、纠正Th1/Th2细胞失衡、抑制炎症,缓解过敏性呼吸系统疾病症状;
外泌体安全性高、易储存、靶向性强,且在动物及初步临床研究中效果良好,为这类疾病的干预提供了新思路。
春风一吹,百花盛放,本是出门踏青赏春的好时节,可不少人却被鼻子“拖了后腿”——频繁打喷嚏、流清水鼻涕,鼻子痒得忍不住揉,晚上鼻塞睡不着,甚至眼睛发红发痒,连呼吸都带着不适感。

其实这不是感冒,而是花粉过敏性鼻炎在作祟。咱们身体里都有一套“安保系统”也就是免疫系统,正常情况下它能精准识别并赶走细菌、病毒这些“坏家伙”。
但对于过敏体质的人来说,这套系统有点“过于敏感”,会把花粉这种本来无害的小东西,误当成危险的“敌人”。
一旦误判,免疫系统就会拉响最高警报,启动过度防御,引发炎症,反映在鼻子上,就是咱们感受到的各种难受症状。眼下正是花粉高发期,尤其是柏树等风媒植物的花粉,悄悄飘在空气中,一不小心就会让过敏星人“中招”。
过敏性鼻炎(AR)与哮喘是临床最常见的过敏性呼吸系统疾病,二者症状表现存在差异——前者主要累及鼻腔,后者主要累及气道,但发病机制高度一致,均属于2型炎症反应。
具体而言,免疫系统中负责引发过敏反应的Th2细胞过度活化,而负责抑制炎症反应的Treg细胞功能不足,导致二者比例失衡;同时,肥大细胞、嗜酸性粒细胞等炎症细胞被激活,释放组胺、白三烯、IgE等过敏介质,刺激鼻腔及气道黏膜充血、水肿,引发打喷嚏、流鼻涕、胸闷、喘息等临床症状。

过敏性呼吸系统疾病作为一类由免疫系统功能紊乱引发的慢性炎症性疾病,不仅严重影响患者生活质量,还可能诱发多种并发症,已成为全球性重大公共卫生问题之一。
近日,Thorac Res Pract.杂志发表的研究证实[1],证实间充质干细胞外泌体可有效干预过敏性呼吸系统疾病,通过调节免疫平衡、抑制炎症、修复气道上皮,从根源缓解症状。


外泌体干预过敏性疾病的核心机制
文献的核心研究内容之一,是明确外泌体治疗过敏性呼吸系统疾病的作用机制。研究证实,间充质干细胞来源的外泌体主要通过三种途径发挥免疫调节作用,三者协同作用,形成完整的“抗炎-调免疫”体系。

结合文献研究数据,具体解析如下:
外泌体干预过敏性疾病的机制:
(1)外泌体表达多种蛋白:直接调控免疫细胞功能
免疫细胞功能紊乱是过敏性疾病的核心病理特征,外泌体作为细胞间信息传递的载体,可通过与免疫细胞表面受体结合,直接传递调控信号,纠正免疫细胞异常功能。
该文献指出,外泌体表面表达多种蛋白质(如ICAM-1、VCAM-1、PDL1等),可与T细胞、B细胞、肥大细胞、树突状细胞等免疫细胞表面的对应受体结合,发挥精准调控作用。
(2)外泌体miRNA传递:调控炎症相关基因表达
除直接与免疫细胞结合传递信号外,外泌体的另一核心作用的是通过传递miRNA,调控炎症相关基因表达。
miRNA是一类微小核酸分子,可通过抑制特定基因表达,调控细胞功能,在炎症反应与免疫调节中发挥关键作用。
文献明确指出,间充质干细胞来源的外泌体中,含有多种与过敏性炎症相关的miRNA,如miR-146a-5p、miR-125b-5p、miR-223等,此类miRNA被外泌体传递至免疫细胞后,可精准调控炎症相关基因表达,进而抑制炎症反应。
各类miRNA的协同作用,使外泌体的免疫调节功能更具全面性与高效性。
(3)外泌体富含可溶性因子:构建抗炎微环境
除上述两种途径外,外泌体可分泌多种可溶性因子,如前列腺素E2(PGE2)、转化生长因子β(TGF-β)、肝细胞生长因子(HGF)等,此类因子可在炎症部位构建抗炎微环境,进一步抑制炎症反应,促进组织修复。
需强调的是,各类可溶性因子并非单独发挥作用,而是与外泌体的其他作用途径协同配合,形成多靶点、全方位的“抗炎-调免疫”体系,从而更高效地发挥作用。
外泌体干预过敏性呼吸疾病的临床进展
文献系统梳理了近年来外泌体在过敏性呼吸系统疾病中的研究进展,涵盖动物实验与初步临床研究,为外泌体的临床转化提供了坚实支撑。
多项动物实验证实,间充质干细胞来源的外泌体可有效缓解过敏性鼻炎、哮喘症状,减轻炎症反应,效果优于部分传统药物且安全性良好。

例如,OVA诱导的过敏性鼻炎大鼠模型对比实验显示,外泌体治疗组在缓解症状、降低组胺、IgE及炎症因子水平、减少黏膜损伤方面,效果优于传统药物孟鲁司特。
临床研究结果显示[3]:
1.鼻上皮细胞和巨噬细胞对 MSC-Exos 的摄取在 24 小时达到峰值;
2.MSC-Exos 处理上调 IFN-γ 和 IL-2 和 IL-10 细胞因子,下调 IL-4 细胞因子;

图1 图片引用自文献3
体内模型结果显示:
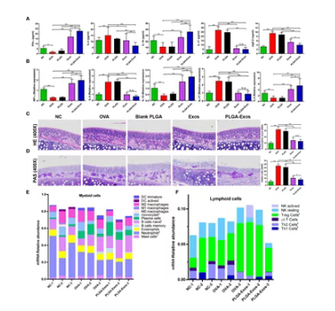
1.调节 OVA 诱导的 AR 小鼠的 Th1/Th2 细胞因子平衡,促进 IL-10 细胞因子并降低 IL-17 细胞因子和 IgE
2.MSC-Exos 治疗减轻 AR 小鼠鼻粘膜中炎症细胞的浸润

图2 图片引用自文献3
3.MSC-Exos 处理诱导 AR 小鼠 Th1 和 Tregs 分化并耗尽 Th2 细胞

图3 图片引用自文献3
此外,研究者还发现间充质干细胞外泌体对治疗AR敏感的的信号通路有显著影响,如 IL-17/Th17 通路、PPAR 通路以及糖代谢和糖酵解通路。
小结
过敏性呼吸系统疾病作为高发慢性炎症性疾病,长期困扰全球广大患者,传统治疗方式的局限性,导致患者陷入“反复治疗、反复复发”的困境。间充质干细胞来源的外泌体,凭借其独特的免疫调节功能,为此类疾病的治疗开辟了全新路径。
未来,需进一步加强临床前与临床研究的协同,将临床前研究中优化的给药方式、剂量方案应用于临床研究,同时将临床研究中发现的问题反馈至临床前研究,进一步完善研究方案。
随着外泌体质量控制相关规范指导文件的出台,推动研究向标准化、规范化方向发展,有望加速间充质干细胞外泌体在过敏性呼吸系统疾病的临床转化进程。
本期撰文:海军军医大学 鹌鹑
本文审核专家:江苏大学附属医院 李晶教授
1.Kurt S, Kimiz-Gebologlu I, Oncel SS. MSC-Exosomes as Novel Therapeutics in Asthma and Allergic Airway Inflammation. Thorac Res Pract. 2025 Dec 1;26(Suppl 1):34-36. doi: 10.4274/ThoracResPract.2025.s013. PMID: 41340286; PMCID: PMC12673181.
2.Wang
M, Zhao N, Wang C, Jin Z-B, Zhang L. Immunomodulatory properties of
mesenchymal stem cells: A potential therapeutic strategy for allergic
rhinitis. Allergy. 2023;78:1425-1440. doi:10.1111/all.15729
3、Shahzad
KA,Wang Z,Li X, et al. Immunomodulatory effect of PLGA-encapsulated
mesenchymal stem cells-derived exosomes for the treatment of allergic
rhinitis. Front Immunol. 2024;15:1429442. doi:10.3389/fimmu.2024.1429442







